“ 2025年2月Frontiers in plant science 杂志发表了一篇题为“
Pan-genome analysis and expression verification of the maize ARF gene family”的泛基因家族文章。”

本研究基于玉米泛基因组数据,全面鉴定了ZmARF家族成员,分析了其基因结构、染色体分布、进化关系及变异特征。结合不同组织及胁迫条件下的表达数据,验证了关键ZmARF基因的表达模式,并探讨其可能的生物学功能。
随着泛基因组学研究的不断深入,基因家族系统性分析已成为揭示作物复杂性状遗传基础与调控机制的重要手段。
01
—
家族成员鉴定
文章选取了Hufford等人研究中的26个玉米品种泛基因组数据集作为研究数据,并从Pfam数据库下载ARF的隐马尔科夫模型PF06507。通过HMMER搜索(e<10-5)及Pfam、SMART数据库二次确认,最终共鉴定出35个ARF家族成员,分布在26个玉米基因组中。
针对26个品种中分别存在的ARF基因数量绘制柱状图(图A)35个家族成员中包含21个core基因、10个soft-core基因、4个dispensable基因、0个特有基因。最终展示14个非核心基因在26个玉米品系中存在与否热图(图B)
02
—
泛基因家族分析内容
02-1. 蛋白长度展示及系统发育树构建
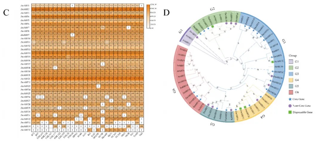
展示35个成员在不同品系基因组中的蛋白长度,热图(图C)
将玉米和拟南芥的ARF基因结构域序列构建树,参考doi: 10.1186/1471-2164-12-178文章将树分为6个亚家族,G1-G6。如图D,有的亚家族中全是核心基因、不同亚家族包含的ARF成员数目不相同。

02-3. 结构变异分析选取B73基因组作为参考基因组进行建库,随后采用ANNOVAR对结构变异进行注释得到玉米结构变异文件。从变异文件中提取数据,得到ARF2、ARF3、ARF4和ARF25在结构变异和非结构变异情况下表达量存在显著差异。(图A)选取参考基因组B73和变异程度最高的Ki3分别进行保守基序分析(图B),表明结构变异对ARF的保守结构域有显著影响。
之后展示玉米26个基因组中 ARF4 基因的基因结构和保守结构域
02-4. 顺式作用元件预测
02-5. 蛋白互作网络分析




如果觉得我的文章对您有用,请随意打赏。你的支持将鼓励我继续创作!