引言:玉米(Zea mays L.)是全球最重要的粮食作物之一,但其生长和产量严重受到盐碱胁迫的制约。盐碱土壤中高浓度的NaHCO₃和Na₂CO₃不仅造成渗透胁迫和离子毒害,还会引发剧烈的氧化损伤。与中性盐胁迫相比,盐碱胁迫对植物的危害更为复杂和严重。类黄酮作为一类重要的抗氧化次生代谢产物,在植物逆境适应中发挥关键作用,然而其在玉米响应盐碱胁迫中的调控机制尚不明确。
2025年8月,吉林农业大学关淑艳及合作者在期刊《Plant Biotechnology Journal》(一区,IF=10.5)发表了题为《Metabolomics and Transcriptomic Analysis Revealed the Response Mechanism of Maize to Saline-Alkali Stress》的研究论文。
本研究筛选出极端耐盐碱自交系22KN3894和盐碱敏感自交系H23146,通过生理生化指标检测、全长转录组与广泛靶向代谢组联合分析,揭示了ZmWRKY82转录因子通过直接激活ZmCHI6表达、促进类黄酮积累、清除活性氧(ROS)的关键调控网络,为玉米耐盐碱分子育种提供了新靶点和理论依据。
研究方法及结果
1. 实验设计
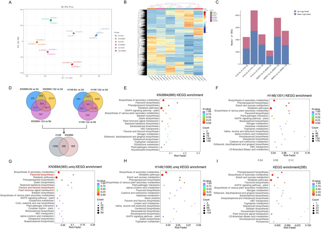
研究首先从80份玉米自交系中筛选耐盐碱极端材料。通过梯度浓度(0–150 mM,NaHCO₃:Na₂CO₃=9:1)处理,确定125 mM为最适筛选浓度。综合叶片萎蔫程度和生长指标,筛选出耐盐碱自交系22KN3894(KN3894)和盐碱敏感自交系H23146(H146)。在玉米三叶一心期,分别进行对照(CK)和125 mM盐碱处理,处理后6天和12天采集根系样本,用于生理生化指标测定、全长转录组测序和广泛靶向代谢组分析。每组设置3个生物学重复。
2.生理分析
生理指标测定结果显示,盐碱胁迫下KN3894表现出更强的耐受性:
膜系统损伤:H146中MDA含量和相对电解质渗漏率显著高于KN3894,表明H146细胞膜损伤更严重。
离子平衡:KN3894中Na⁺积累较少,K⁺和Ca²⁺含量较高,Na⁺/K⁺比值显著低于H146。
氧化胁迫:NBT和DAB染色显示H146中O₂⁻和H₂O₂积累更多;KN3894中SOD、POD、CAT活性及总类黄酮含量均显著高于H146。
根系结构:扫描电镜和石蜡切片显示,H146根尖细胞塌陷、维管束严重破坏,而KN3894根系损伤较轻。

3. 转录组分析
对两个自交系不同处理时间的根系进行全长转录组测序,共获得133.78 Gb数据,鉴定出40,373个基因。
差异表达基因(DEGs)数量:盐碱处理后,H146中DEGs数量(4445和8812)显著多于KN3894(2229和7593),表明KN3894受胁迫影响较小。
KEGG富集分析:KN3894特有DEGs(565个)显著富集于类黄酮生物合成、苯丙烷生物合成和玉米素生物合成通路;而H146特有DEGs(1006个)主要富集于淀粉和蔗糖代谢通路。
关键结构基因:类黄酮合成通路中的ZmCHS、ZmCHI、ZmFLS、ZmF3'H等在KN3894中显著上调,且表达水平高于H146。

4.代谢组分析
采用UPLC-MS/MS非靶向代谢组技术,共鉴定出1951种代谢物,其中类黄酮313种。
差异代谢物(DAMs):KN3894在处理12天后,脂质和类黄酮大量积累;而H146中类黄酮积累较少。
K-means聚类:将1606个DAMs分为12个簇,其中簇5、7、9中的代谢物(主要为类黄酮、生物碱、脂质)仅在KN3894中随胁迫时间显著上升。
关键类黄酮:二氢槲皮素、芹菜素、圣草酚、香叶木素等在KN3894中显著积累。

5.转录组代谢组联合分析
KEGG联合富集:KN3894在处理12天后,转录组与代谢组共同显著富集于类黄酮生物合成通路;而H146中未见该通路的协同富集。
WGCNA分析:共构建16个共表达模块。MEgreen模块与KN3894处理12天样本及类黄酮代谢物(二氢槲皮素、芹菜素等)高度正相关。该模块的核心基因为ZmCHI6,同时包含ZmCHS、ZmFLS、ZmF3'H等结构基因。

6.转录因子分析
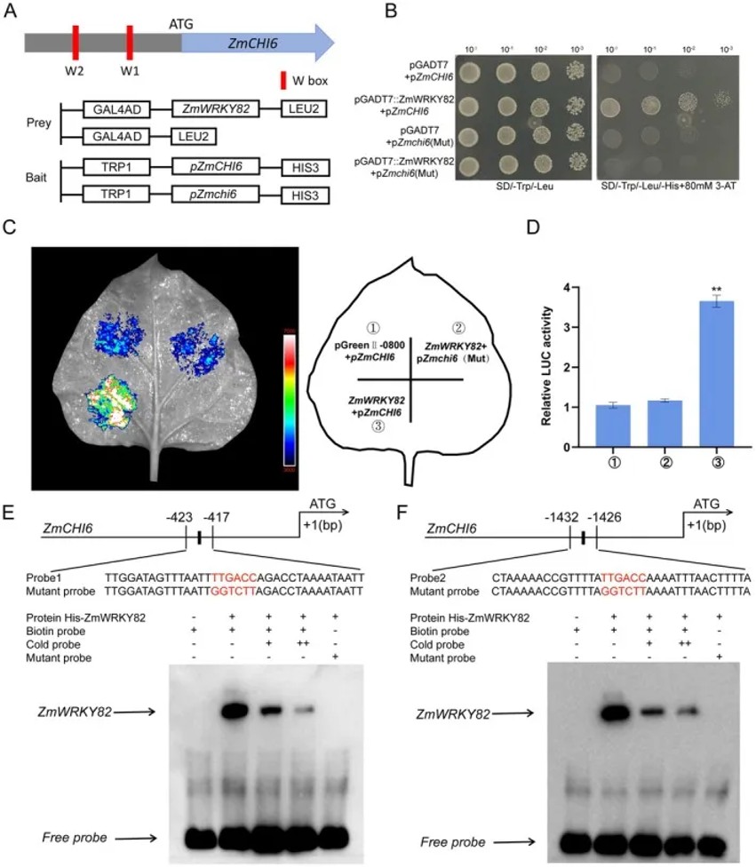
对MEgreen模块中的基因与转录因子进行共表达网络分析,共鉴定出10个家族的119个转录因子,包括WRKY、NAC、MYB、bHLH等。其中ZmWRKY82与ZmCHI6的Pearson相关系数最高,且与多个类黄酮合成基因显著共表达。
7.关键基因功能验证
(1)RT‑qPCR验证
盐碱胁迫下,KN3894中ZmWRKY82和ZmCHI6的表达水平显著高于H146,且随胁迫时间持续上升,表达模式高度一致。

(2)转录调控机制
启动子分析:ZmCHI6启动子区含有两个W-box(TTGACC)元件。
Y1H、双荧光素酶报告实验、EMSA一致证明:ZmWRKY82蛋白直接结合ZmCHI6启动子中的W-box,激活其转录。

(3)异源表达验证(酵母与拟南芥)
酵母中过表达ZmWRKY82显著增强耐盐碱性。
拟南芥中过表达ZmWRKY82(OE-2、OE-18):
盐碱处理后,叶片萎蔫轻,存活率高;
抗氧化酶(SOD、POD、CAT)活性升高,MDA、H₂O₂、O₂⁻含量降低;
AtCHIL(ZmCHI6同源基因)表达上调,总类黄酮含量增加;
而atwrky51突变体则呈现相反表型,对盐碱更敏感。
(4)玉米瞬时沉默实验
使用AsODN技术瞬时沉默玉米根系中ZmWRKY82:
ZmCHI6表达量显著下降;
总类黄酮含量显著降低;
表明ZmWRKY82通过正调控ZmCHI6影响类黄酮积累。

文章亮点
机制创新:首次在玉米中揭示ZmWRKY82–ZmCHI6模块调控盐碱胁迫的新通路,证明ZmWRKY82直接结合ZmCHI6启动子激活其转录,促进类黄酮合成与ROS清除,拓展了WRKY转录因子在耐盐碱中的功能认知。
多组学解析:整合全长转录组与广泛靶向代谢组,结合WGCNA共表达网络,从80份自交系中锁定类黄酮生物合成通路为核心应答路径,精准筛选出枢纽基因ZmCHI6及关键转录因子ZmWRKY82。
功能验证:通过酵母异源表达、拟南芥过表达/突变体及玉米瞬时沉默(AsODN)等多层次实验,结合Y1H、双荧光素酶、EMSA等分子互作技术,严谨证实ZmWRKY82–ZmCHI6调控关系及其增强耐盐碱的生物学功能。
原文链接:https://doi.org/10.1111/pbi.70292
如果觉得我的文章对您有用,请随意打赏。你的支持将鼓励我继续创作!
