“ 2024年5月Frontiers in plant science杂志发表了一篇题为“Combined transcriptome and metabolome analyses reveal the effects of selenium on the growth and quality of Lilium lancifolium”的转录组代谢组联合分析文章。”

01
—
研究背景
卷丹百合(学名:Lilium lancifolium Thunb)是一种重要的药用和食用植物,具有优异的硒(Se)生物强化功能。然而,卷丹百合对外源硒的分子响应尚未完全阐明。
02
—
分析结果
01. 实验设计
本研究使用的健康且均匀的两年生植株,种植在温室中的塑料盆内,并填充了适宜的栽培土壤。移栽 30 天后,每个处理盆中添加了 250 mL 不同浓度的亚硒酸钠溶液(硒浓度为 0、0.5、1.0、2.0、4.0 或 8.0 mmol/L)。移栽 45 天后,再次施用相同剂量的硒。移栽 90 天后,采集植株,并测定叶绿素、可溶性糖、可溶性蛋白、硒、总黄酮和生物碱的含量。从对照组(0 mmol/L)和处理组(2.0 mmol/L)中分别采集 3 个重复的鳞茎样品,进行转录组和代谢组分析。

02. 转录组分析
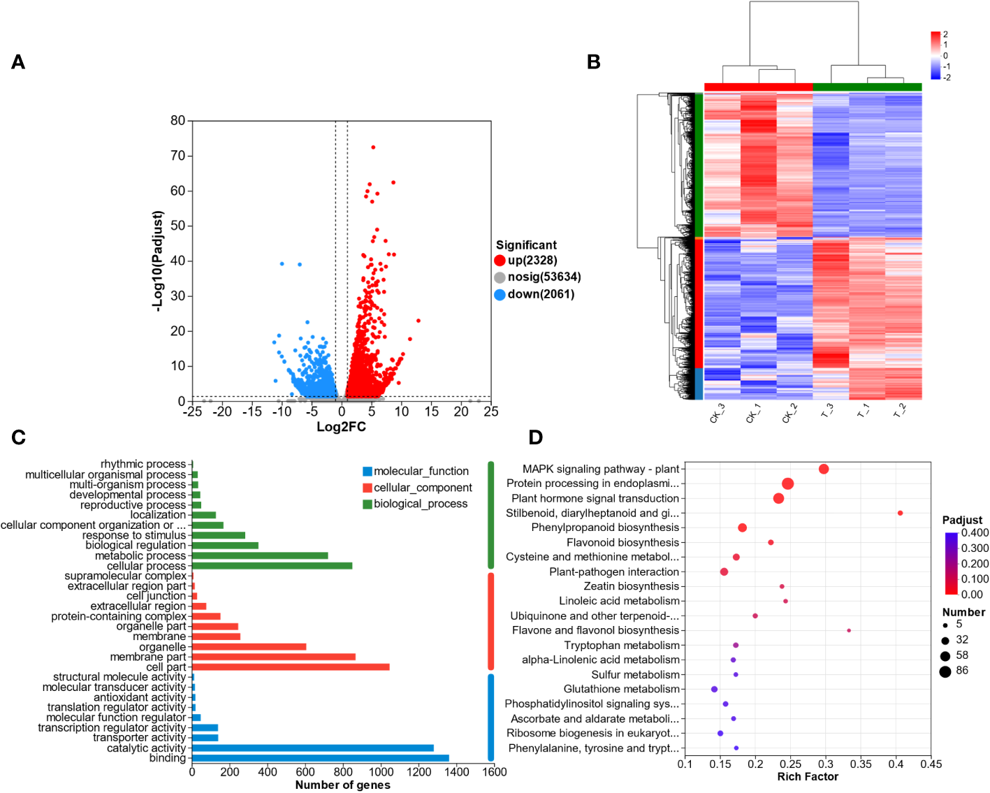
对不同处理的卷丹百合样品进行转录组分析,获取基因表达数据并进行了差异基因分析,共筛选出 4389 个 DEGs,包括 2328 个上调 DEGs 和 2061 个下调 DEGs。聚类分析表明组间基因表达谱差异显著,而组内生物学重复性良好。功能富集分析显示,这些差异基因主要参与“结合”和“催化活性”等分子功能,涉及“细胞过程”和“代谢过程”等生物过程,并定位于细胞部分、膜和细胞器等关键细胞结构。此外,KEGG通路分析发现了20条显著富集的代谢通路,精准揭示了硒调控植物生理的具体生化机制。
03.代谢组分析
对 0 和 2.0 mmol/L 硒处理组的样品进行了非靶向代谢组分析,共鉴定出 969 种代谢物,其中有100种为差异表达代谢物(DEM)。KEGG 通路富集分析显示,这些 DEM 显著富集在甘油磷脂代谢、"甘氨酸、丝氨酸和苏氨酸代谢"、"半胱氨酸和蛋氨酸代谢"以及氰基氨基酸代谢等通路。上调的 DEM 富集 KEGG 通路主要与氨基酸(L-丝氨酸和 L-天冬氨酸)、甘油磷脂和碳水化合物相关。
04.转录组代谢组联合分析
基于转录组与代谢组的联合分析,硒处理通过复杂网络调控机制促进卷丹营养品质提升。研究发现8条共同富集的KEGG通路,其中甘油磷脂代谢通路中GPD1、GPAT和ADPRM基因显著上调,促进磷脂酸积累;氨基酸代谢通路中glyA基因上调与thrA、asnB、nadB等基因下调协同调控天冬氨酸和丝氨酸代谢;淀粉蔗糖代谢通路中SUS、bglB、SGA1等基因上调促进可溶性糖积累。这些关键基因与代谢物的协同变化最终驱动甘油磷脂、氨基酸和可溶性糖的合成积累,从而显著改善卷丹百合的生长性状与营养品质。



05.DEGs的qRT-PCR验证
通过qRT-PCR对10个与转录因子或硒响应相关的基因进行验证,结果显示硒处理显著上调了RdRP、HSP、UDPGT、POLG、GST及TIFY、ERF、MYB三类转录因子和CYP450基因的表达,而RHMA基因表达显著下调。相关性分析表明qRT-PCR结果与RNA-Seq数据高度一致,证实了转录组测序数据的准确性与可靠性。

03
—
总结
研究探讨了不同水平的硒对卷丹百合生长和营养品质的影响。我们的结果表明,2.0 mmol/L 硒显著增加了总硒、有机硒和主要代谢物(磷脂、氨基酸、可溶性蛋白、可溶性糖)的含量,从而全面提高了卷丹百合的生长和营养品质。转录组与代谢组综合分析显示,硒施用正向调控了磷脂生物合成、氨基酸生物合成以及淀粉和蔗糖代谢的代谢途径。总之,本研究系统地揭示了甘油磷脂代谢、氨基酸代谢和可溶性糖积累之间的关系,并为进一步了解硒诱导卷丹百合响应的潜在分子机制提供了新的见解。
如果觉得我的文章对您有用,请随意打赏。你的支持将鼓励我继续创作!
