“ 2025年5月,BMC Plant Biology 杂志发表了一篇题为“Integrated transcriptome and metabolome analysis revealed differential drought stress response mechanisms of wheat seedlings with varying drought tolerance” 的转录组 - 代谢组联合分析文章。”

01
—
研究背景
小麦(Triticum aestivum L.)是全球最重要的粮食作物之一,但在其生长周期中常遭受干旱胁迫,严重威胁产量与品质及全球粮食安全。尽管已有研究涉及小麦的抗旱机制,但针对不同耐旱性品种间的深层分子差异,特别是代谢物与基因表达的协同调控网络尚不完全清楚。该研究以普通小麦品种冀麦325(CK)及其EMS诱变产生的耐旱突变体(T13)和敏感突变体(T2)为材料,整合转录组与代谢组手段,系统解析小麦幼苗在PEG模拟干旱胁迫下的响应机制,旨在挖掘关键的耐旱因子。
02
—
分析结果
01. 实验设计
研究选取生长一致的小麦幼苗(CK、耐旱T13、敏感T2),利用20% PEG-6000溶液模拟干旱胁迫处理5天。基于前期的耐旱性筛选结果,采集地上部组织进行多组学分析。每个处理组设置3个生物学重复,同一样品同时用于转录组测序和代谢组检测,以确保数据的一致性。
02. 转录组分析
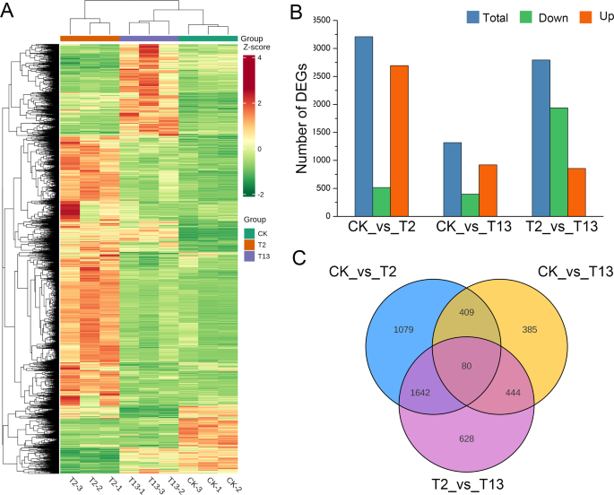
通过对三组材料在干旱胁迫下的转录组分析,共鉴定出4667个差异表达基因(DEGs)。功能富集分析显示,DEGs显著富集于植物激素信号转导、MAPK信号通路以及次生代谢物生物合成等通路。值得注意的是,敏感品种(T2)中响应的DEGs数量远多于耐旱品种(T13),且AP2/ERF、WRKY、MYB和NAC等关键转录因子家族在T2中表达量更高,表明敏感品种因受伤害更重而启动了更强烈的应激反应。



03.代谢组分析
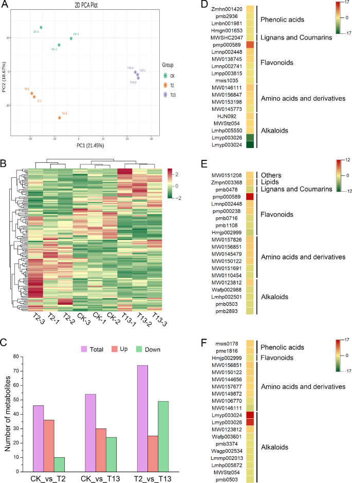
代谢组学分析共检测到1647种代谢物。差异积累代谢物(DAMs)分析显示,耐旱品种(T13)显著积累了类黄酮(如樱花素、槲皮素衍生物)和酚酸(如绿原酸、新绿原酸);而敏感品种(T2)则主要积累了生物碱。K-means聚类分析进一步证实,类黄酮和酚酸的积累趋势与耐旱性呈正相关,而生物碱的积累与敏感性相关。


04.转录组代谢组联合分析
联合分析锁定“类黄酮生物合成”和“苯丙烷生物合成”为核心通路。在耐旱品种T13中,类黄酮和酚酸生物合成途径中的关键酶基因,包括HCT(莽草酸O-羟基肉桂酰转移酶)、FLS(黄酮醇合酶)、CHS(查尔酮合酶)和F3’5’H(类黄酮3'5'-羟化酶)均显著上调。这种基因的上调直接导致了下游类黄酮和酚酸代谢物的大量积累。结果表明,通过增强抗氧化能力(清除ROS)和渗透调节,类黄酮和酚酸的合成是小麦抵御干旱胁迫的核心机制。

05.转录因子分析
研究共鉴定出478个差异表达的转录因子,归属于46个家族,其中AP2/ERF(76个)、WRKY(71个)、MYB(41个)和NAC(34个)数量最多。热图分析显示,这些关键转录因子及其同源基因在敏感品种T2中的表达水平普遍高于耐旱品种T13和对照,暗示它们可能在胁迫受损后的修复或过度反应中起作用,同时也可能是调控下游抗逆基因的重要开关。

03
—
总结
通过整合转录组和代谢组分析,该研究不仅明确了类黄酮和酚酸代谢途径在小麦幼苗抗旱性中的核心作用,还揭示了其与敏感品种积累生物碱这一策略的本质区别。研究锁定了HCT、FLS、CHS和F3’5’H等关键结构基因以及AP2/ERF、WRKY等转录因子作为潜在的耐旱调控因子。这些发现为深入理解小麦干旱响应机制提供了新视角,并为未来利用分子育种或基因工程手段培育高产耐旱小麦品种提供了宝贵的基因资源和理论依据。
如果觉得我的文章对您有用,请随意打赏。你的支持将鼓励我继续创作!
