随着基因工程技术的发展,跨物种转基因从而使某个动植物或者微生物具有某种特定的功能,已经成为突破现有传统育种手段和基因工程的有力工具。但是,要想找到转基因后的样品是否转基因成功,再进一步知道转入的外来基因或者片段插入到了基因组的什么位置,都是急需要解决的问题。
传统方法的弊端
传统的方法,根据插入片段设计随机引物来检测转基因片段,检测效率低下且假阳性高。原因是多方面的,首先转基因插入的位点在基因组上的位置未知,其次插入片段有可能断裂,另外还有可能插入基因组的多个位置,这对转基因的鉴定带来很大的麻烦,传统的方法已经不能满足插入位点检测的需要。
NGS技术让检测更加准确
随着技术的进步,利用NGS测序技术查找外源基因插入位置的方法变得简单、高效且准确。下面我们介绍分析的具体方法:
首先,将下机数据进行过滤得到Clean Data;
然后,把reads比对到“被插入物种和插入序列组合在一起的参考基因组”上得到Mapped Data;
接着在比对上的reads中筛选“一半比对到被插入基因上,另一半比对到插入序列上的junction reads”,根据junction reads的比对信息确定插入位置和方向;
最后,对这些reads进行聚类确定插入位置和长度,以及是否存在成对的junction clusters。
分析方法如下图所示:

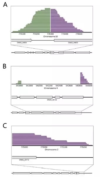
对junction reads 进行定位聚类并绘制结果图,下图中绿色表示junction reads在插入位点左侧,紫色的在位于插入位点右侧。一般会出现三种情况:
A:表示最理想的结果,在插入位点左右两侧找到junction reads cluster;
B:由于外源插入导致插入位点大片段缺失,导致两侧junction reads cluster 距离较远;
C:表示只找到单侧的junction reads cluster,可能是由于外源插入而导致染色体异位或者重排等。

后续验证实验
知道了外源基因或者片段插入基因组的具体位置,那么我们就可以在插入位点两侧设计pcr引物,用于后续的验证,此标记为共显性标记,对纯合插入和杂合插入个体都能区分。

其中,红色箭头部分由于插入导致片段与野生型相比,片段明显变长。
如您手中有类似的数据分析需求,欢迎在公众号给我们留言。
参考文献:
Esher SK, Granek JA, Alspaugh JA. Rapid mapping of insertional mutations to probe cell wall regulation in Cryptococcus neoformans. Fungal genetics and biology : FG & B. 2015;82:9-21. doi:10.1016/j.fgb.2015.06.003.
如果觉得我的文章对您有用,请随意打赏。你的支持将鼓励我继续创作!
