单细胞转录组分析视频课程全新升级,主要更新内容如下:
可视化增强:优化绘图结果输出,改进 marker 基因展示效果。
拟时序分析升级:
新增非模式物种的 CytoTRACE 分析,支持起始细胞判断;
新增 Monocle2 分析,支持非模式物种功能注释;
Monocle3 分析支持手动选取轨迹,同时兼容非模式物种功能注释。
大规模细胞分析支持:引入 Python 版 Scanpy 流程,解决超大量细胞数据处理瓶颈。
肿瘤拷贝数变异分析提速:新增 Python 实现版本,显著提升分析速度。
细胞通讯:新增 NichenetR 分析,可识别配体-受体介导的下游靶基因。
细胞扰动响应分析:集成 miloR、Augur、Ro/e 三种方法,快速定位受处理影响最显著的细胞亚群。
功能模块分解:新增单细胞 NMF 与 Hotspot 分析,用于解析细胞亚群的潜在功能结构。
非模式示例数据教学:以玉米根为例,满足非模式物种分析需求。
此外,还对其他绘图功能进行了优化,更新了代码版本,并全面兼容 Seurat V5 数据结构。
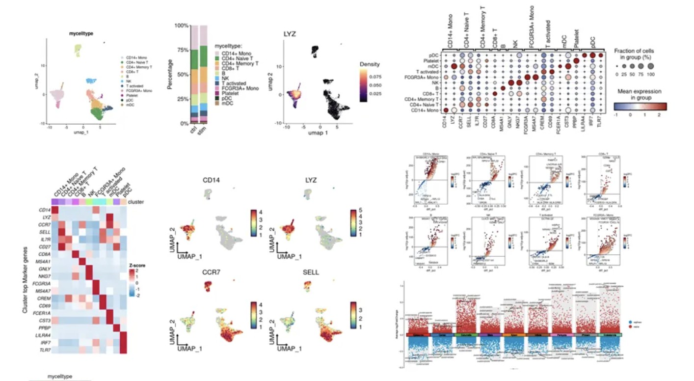
课程部分绘图分析结果:




点击下方链接了解课程详情:https://bdtcd.xetlk.com/s/1OXw9i

也可加客服微信咨询,老学员凭之前订单号更新升级有优惠:
如果觉得我的文章对您有用,请随意打赏。你的支持将鼓励我继续创作!
