年龄相关性黄斑变性(Age-related Macular Degeneration,AMD),是造成60岁以上老年人视力障碍的主要原因,分为两种类型,一种是干性的(萎缩性),占AMD的85%-90%,是由于视网膜色素上皮细胞(Retinal Pigment Epithelium,RPE)和光感受器细胞缺乏而形成的地图样萎缩(Geographic atrophy,GA)。另外一种是湿性的(新生血管性),是由于脉络膜新生血管(Choroidal neovascularization,CNV)导致出血和渗出进入RPE和视网膜感觉层之间。世界卫生组织表示,AMD已在全球范围内成为失明的主要原因,在白内障和青光眼之后排名第三。近年来,我国AMD患者的发病率呈逐年上升趋势。随着我国人口老龄化问题的加重,AMD患病率将进一步增高,目前大多数受影响的患者还没有特效的治疗方法。
文章:

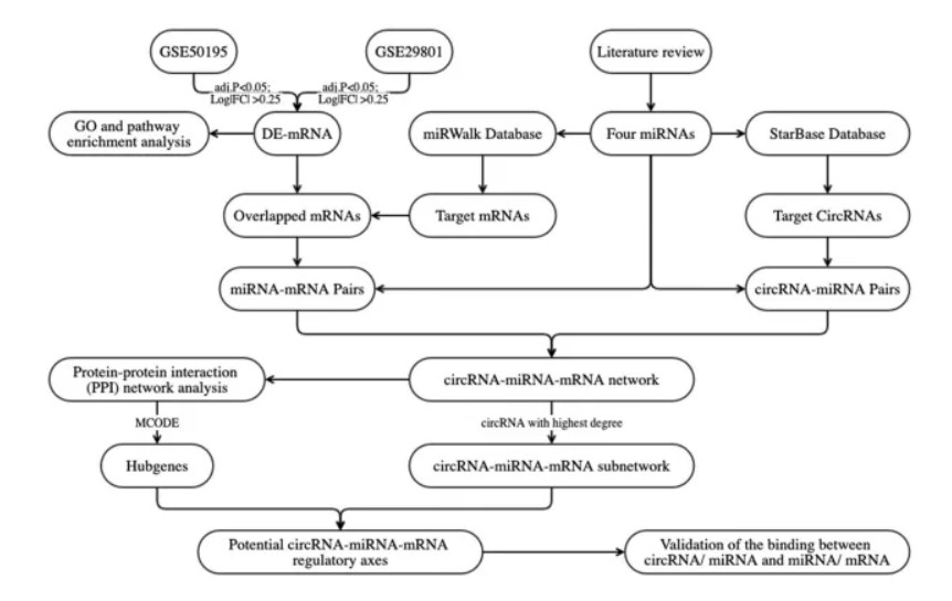
分析思路:

数据介绍:
来自GEO两个表达数据,包括AMD患者和正常对照:
主要结果:
1.两个数据集,分别以患者和对照为分组筛选差异基因:

2. 共有的差异表达基因(107个)表达热图展示:
3.差异表达基因GO富集分析,展示前10个最富集的GOterm:

4. mRNA-miRNA-circRNA的互作关系查找通过miRNAWalk工具,在12个数据库中筛选miRNA与差异表达的mRNA互作关系。miRNA-circRNA的互作关系使用Starbase数据库查找:

mRNA-miRNA-circRNA调控网络图展示:

5. 发现于AMD相关的ceRNA
通过分析网络中的hub基因,找到关键的ceRNA: hsa_circRNA7329/hsa-miR-9/SCD

总结:
文章利用了两个GEO的表达数据集以及已知的RNA调控数据数据库,找到了与AMD相关的ceRNA,就可以发到3分以上的文章,相比肿瘤相关的数据挖掘简单很多。
参考文献:
Su Y, Yi Y, Li L, Chen C. circRNA-miRNA-mRNA network in age-related macular degeneration: From construction to identification. Exp Eye Res. 2021 Feb;203:108427. doi: 10.1016/j.exer.2020.108427. Epub 2020 Dec 29. PMID: 33383027.
延伸阅读
如果觉得我的文章对您有用,请随意打赏。你的支持将鼓励我继续创作!
