“ 2026年1月Genome biology杂志发表了一篇题为“Multiomics profiling reveals the adaptive responses of largemouth bass to high temperature stress”的多组学分析文章。”
大口黑鲈是重要经济淡水鱼,全球变暖导致高温胁迫频发,引发其死亡率上升、养殖损失加剧,但高温适应调控机制研究匮乏。通过多组学及形态生化分析,阐明大口黑鲈鳃、脑、肝组织对高温胁迫及恢复过程的适应机制,筛选关键调控基因/蛋白,为耐高温品种培育及水产养殖可持续发展提供理论支撑。

01
分析结果
1. 重要组织和生化血液指标的变化



之后文章整合转录组筛选的DEGs与蛋白组筛选的DEPs数据。开展DEGs与DEPs的表达相关性分析(图A~F),筛选二者共表达分子。发现DEGs与DEPs表达呈正相关,证实转录与翻译层面存在协同调控;筛选出共表达分子,有效缩小核心调控因子范围。为后续蛋白质相互作用(PPI)网络构建提供精准靶点。

3. PPI网络与功能富集
采用共表达DEGs/DEPs数据构建PPI网络(图A),开展GO功能富集及KEGG通路富集分析(图B)。结果发现HSPA9为PPI网络核心蛋白;核心分子主要富集于蛋白质加工、PPAR信号通路、黏着斑等通路,不同组织、不同处理阶段的通路调控具有特异性,成功构建高温响应分子调控网络。从而明确了大口黑鲈高温响应的核心调控蛋白及关键通路,揭示多通路协同调控的分子机制。

4. RT-qPCR验证
选取9个高温相关DEGs,通过RT-qPCR检测目标基因表达量,与转录组测序结果进行一致性验证。结果9个目标基因的表达趋势与转录组结果完全一致,转录组测序数据可靠性得到证实,为核心因子深入分析提供实验支撑。
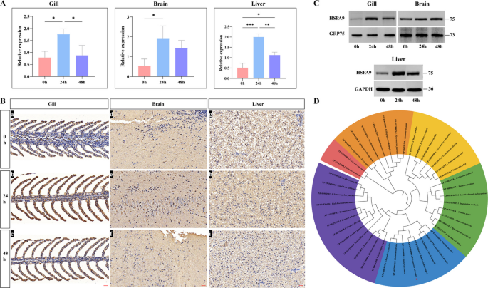
5. Hspa9在热应激下的诱导表达模式获取大口黑鲈及其他硬骨鱼HSPA9同源序列。通过RT-qPCR(图A)、Western blot(图B)、免疫组化检测Hspa9的表达及时序变化(图C),结合系统发育(图D)分析其保守性。
结果Hspa9的mRNA及蛋白在高温胁迫24h时显著上调、恢复48h时显著下调,肝脏上调最显著;验证HSPA9是大口黑鲈高温胁迫响应的核心调控因子,其高温调控功能具有进化保守性。


如果觉得我的文章对您有用,请随意打赏。你的支持将鼓励我继续创作!