“ 2026年1月 BMC Microbiome杂志发表了一篇题为“Environmental metagenomics enhances detection of circulating viruses from live poultry markets in Cambodia ”的宏基因组分析文章。”

01
—
研究背景
鉴于亚洲活禽市场在公共卫生安全中的特殊地位,传统的家禽个体采样监测(如口咽和泄殖腔拭子)虽然是目前的主流手段,但其存在成本高昂、耗时较长、生物安全风险大以及易受采样随机性影响而导致漏检等缺陷, 为此,研究团队对柬埔寨两个代表性活禽市场的环境样本(包括空气、笼具拭子、屠宰洗涤水及饮用水)与传统家禽拭子进行了平行对比研究,旨在评估宏基因组技术在环境介质中捕捉病毒病原体的敏感性与准确性。

02
—
分析结果
01. 实验设计
实验设计选择了柬埔寨两个具有代表性的市场:金边的俄罗西市场(Orussey Market)作为全国性的家禽贸易枢纽,以及茶胶省的敦胶市场(Daun Keo Market)作为区域性及跨境贸易的代表
通过平行采集家禽个体拭子与多种环境介质样本进行对比分析。家禽样本涵盖了随机选取的鸭与鸡的口咽及泄殖腔拭子,并按每10个个体进行分物种、分部位的混样处理。环境监测则精准覆盖了空气(利用AerosolSenseTM采样器在屠宰区、暂存区及对照区进行3小时连续采样)、笼具表面拭子、屠宰后的胴体洗涤水以及家禽饮用水。这种多维度的采样布局旨在全面刻画病毒在物理环境中的分布特征与存续状态。
在技术路径上,研究采用了前沿的靶向病原体捕获技术。提取的RNA经逆转录为双链DNA后,利用Twist综合病毒研究面板(CVRP)进行杂交捕获富集,随后在Illumina MiSeq平台进行深度测序。这种基于探针的富集手段显著提升了宏基因组学在复杂环境背景下探测低丰度病毒序列的灵敏度。生物信息学分析则依托开源的CZ ID平台,通过去宿主对齐、de novo组装以及DIAMOND蛋白数据库比对,实现了对病毒物种的精确鉴定与丰度估算。
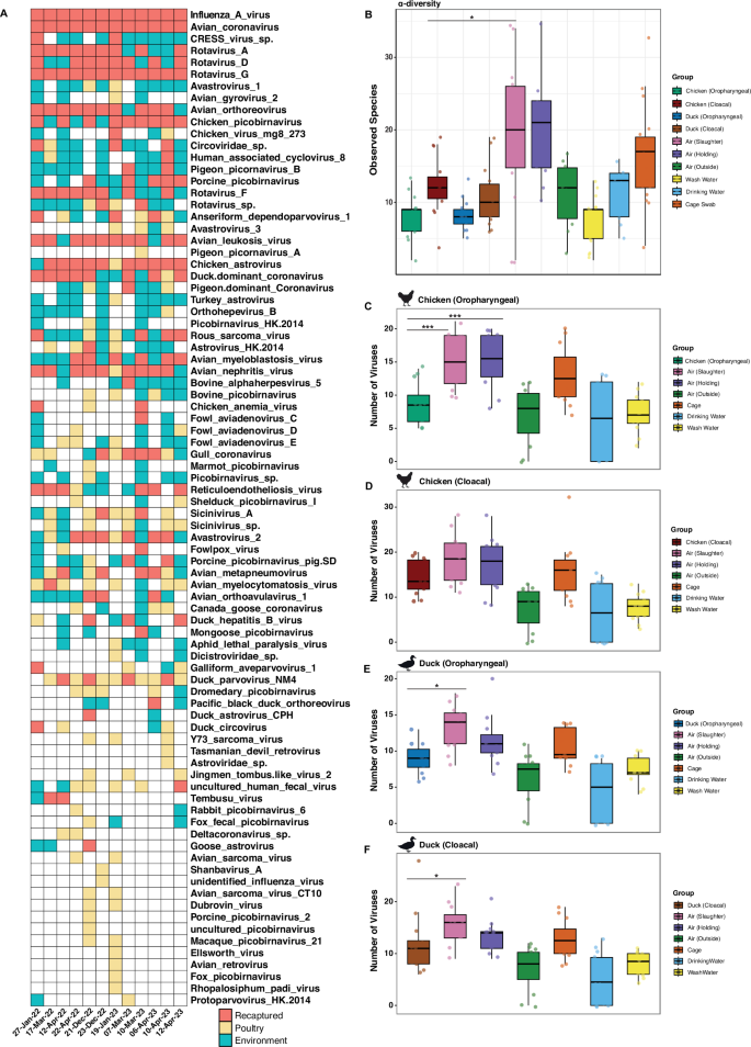
02.鉴定结果优劣
在整个研究周期内,共鉴定出84种家禽相关病毒。实验数据显示,环境样本对家禽拭子中所含病毒的检出一致率稳定在70%至90%之间,且在多个时间点上,环境样本捕捉到的病毒物种数量显著超过了传统的个体采样。在各类环境介质中,屠宰区与暂存区的空气样本展现出了最高的病毒多样性,其捕捉禽类呼吸道病毒(如禽流感、禽冠状病毒)及其他致病性病毒(如罗斯肉瘤病毒、禽白血病病毒)的能力与家禽个体拭子相当,甚至在统计学意义上优于口咽拭子。值得注意的是,环境样本不仅能够复现家禽体内的病毒谱系,还额外检测到了包括登革病毒3型及人类鼻病毒在内的非家禽来源病原体,凸显了宏基因组学在广谱病原体监测中的技术优势。

03.主坐标分析差异评估
在病毒来源及样本相关性分析方面,主坐标分析(PCoA)揭示了不同样本类型间病毒组组成的显著差异。研究发现,环境病毒组的组成受家禽宿主物种的影响较大,其中鸡源病毒在环境样本中占据主导地位,而鸭源病毒的检出效能相对较低。贝叶斯溯源追踪分析进一步证实,鸡的泄殖腔排泄物是活禽市场环境病毒污染的主要来源。这一发现阐明了病毒从宿主体内向环境迁移的路径,为优化采样策略提供了科学依据。

04.环境序列质量评估
研究通过对病毒组装序列(Contigs)的深度分析发现,环境样本中获得的病毒基因序列与家禽拭子序列具有极高的同源性,大部分成对序列的核苷酸一致性(PID)差异小于1%,且在基因覆盖度上表现优异。尽管部分病毒内部片段(如正黏病毒的PB1、PB2及PA基因)在环境样本中存在一定程度的降解风险,但整体上环境序列能够准确反映循环病毒的遗传特征。

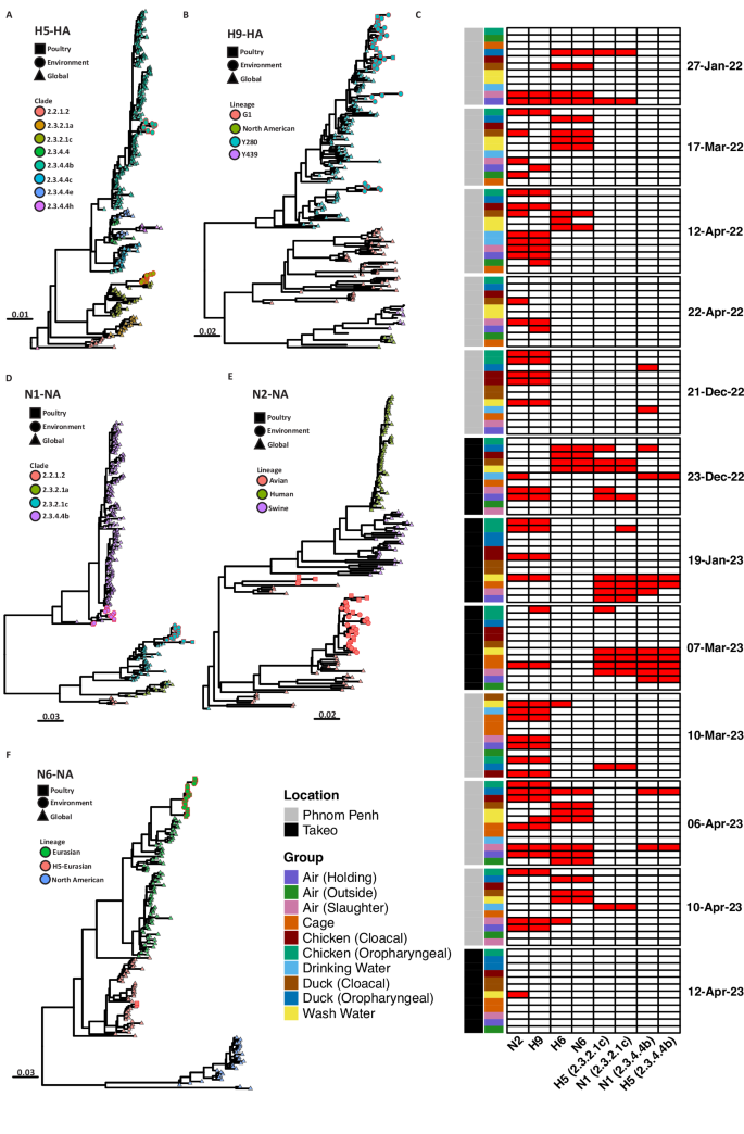
05.高致病性禽流感的检出能力
本研究最具公共卫生意义的成果在于对高致病性禽流感(H5N1)及其分支(如2.3.4.4b和2.3.2.1c)的检出能力评估。数据表明,环境监测在捕捉高致病性禽流感序列方面表现出更强的灵敏度。在数次采样任务中,虽然同步进行的家禽拭子未能检测到H5亚型序列,但空气样本、洗肉水及笼具拭子却成功检出了高浓度的H5N1病毒基因。这种“环境检出而个体漏检”的现象说明,环境样本能够整合市场内多个个体的排毒信息,显著提升对低流行率或早期介入病原体的捕捉概率。此外,通过对血凝素(HA)与神经氨酸酶(NA)亚型的层次聚类分析,研究成功推断出了H9N2、H5N1及H6N6等多种亚型的共循环模式,验证了利用环境宏基因组数据进行病毒亚型推断的可行性。

03
—
总结
研究结果证明,环境样本中组装出的病毒重叠群(Contigs)与家禽样本序列展现出极高的遗传相似性,有力支持了环境介质作为宿主排毒特征“镜像”的科学假说。特别是在空气样本中,研究发现了最高多样性的禽类病毒,这归功于空气样本较低的背景物种干扰和高效的测序库制备。研究揭示,屠宰区及暂存区的空气中存在大量病毒气溶胶,且在远离核心加工区的食品摊位附近亦检测到了病毒序列,这不仅揭示了病毒通过空气传播的潜在风险,也为市场从业者及消费者的职业暴露防护提供了关键证据。在不同环境介质的相关性分析中,鸡的泄殖腔排毒被确定为环境病毒组的主要贡献源,这与市场内鸡的贸易密度较高及排毒模式差异密切相关。这种结合了监测广度与宿主深度的技术框架,配合CZ ID等低门槛生物信息分析平台,为东南亚等中低收入国家的传染病防控提供了一套可扩展、可持续的科学方案,对增强全球大流行病预警体系具有重要的战略意义。
宏基因组生信课程:

如果觉得我的文章对您有用,请随意打赏。你的支持将鼓励我继续创作!