“ 苔藓植物全世界约有22000种。迄今为止,55个苔藓植物目中只有8个进行了基因组测序,为了进一步了解陆生植物基因组进化过程,这篇文章测序、组装并注释了123个高质量且高度完整的苔藓植物基因组,从而对苔藓植物进行全面的“泛基因组”分析,从中揭示了塑造苔藓植物和维管植物基因组的不同基因家族空间和不同的进化过程。”

01
—
研究结果
1. 苔藓植物超泛基因组:核心基因、可变基因、特有基因
超泛基因组样本包括37种地钱植物、82种藓类植物和4种角苔植物,代表了55个已知苔藓植物目中的47个,对这123个样本进行测序、组装、注释。
将123个基因组与已知其它15个苔藓基因组进行系统发育分析,结果如下图:

分支和物种名称按三大苔藓植物组用颜色突出显示:hornworts角苔、liverworts地钱、mosses苔藓
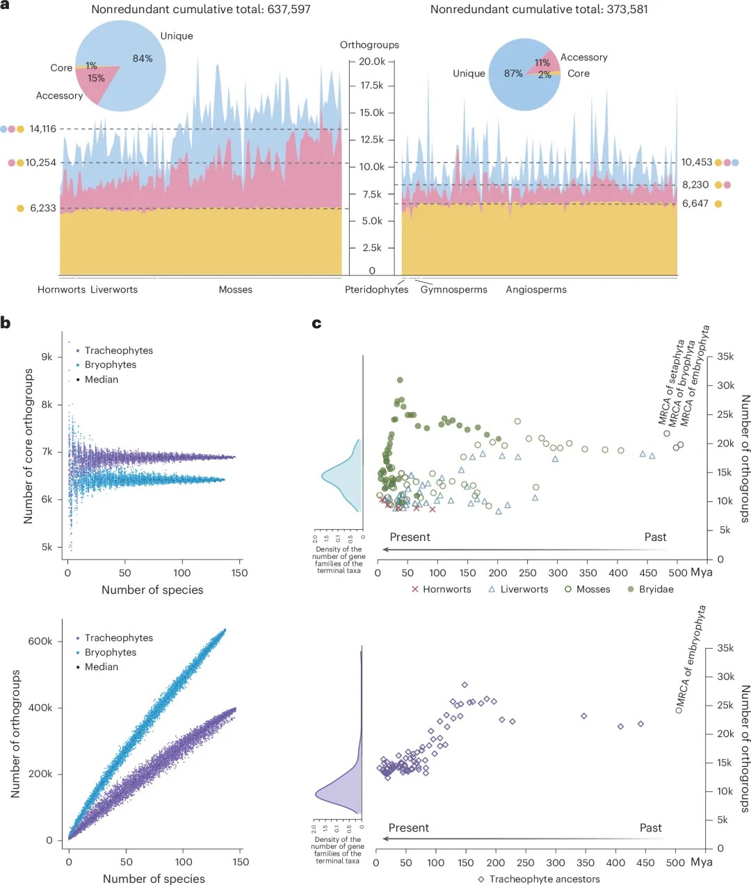
研究团队对比了138种苔藓和146种维管植物(包括树木、农作物、花卉等)的基因家族。结果显示,苔藓的非冗余基因家族总数高达63.7万个,而维管植物仅为37.3万个—苔藓的基因家族数量,比维管植物多了近一倍!
更令人惊讶的是,苔藓还拥有更多 “特有基因”:平均每种苔藓有3862特有基因家族,而维管植物平均只有2223个;苔藓的可变基因家族(在部分样本中存在,与环境适应相关)也更多,达到4021个,是维管植物(1583个)的 2.5 倍。
虽然苔藓没有真正的根、茎、叶,也没有输送水分的维管组织,但它们的基因 “工具箱” 却远比我们想象的更丰富,这正是它们能在各种极端环境中存活的关键。

a,138 种苔藓植物(左)和 146 种维管植物(右)的单个基因组中每种组成(核心、可变和特有)的基因家族数量。
b ,模拟苔藓植物(蓝点)和维管植物(紫点)随着更多基因组的加入,核心基因组大小减小(顶部)、泛基因组大小增加(底部)。
c,点图表示在祖先节点重建的基因家族总数(y轴)
2. 苔藓植物中孤儿基因的从头起源
研究发现,苔藓中85%的特有基因家族,找不到与其它植物基因的相似性—它们并非来自基因复制,而是从基因组的 “非编码区域”(原本不参与编码蛋白质的DNA片段)“从头起源”:先形成 “原始基因”(proto-genes),再通过逐步消除终止密码子、积累碱基突变,最终进化为能正常发挥功能的新基因(非编码区→原始基因→功能基因” 的进化路径)。这种 “无中生有” 的基因创新,让苔藓能快速应对环境变化:比如南极苔藓通过这种方式进化出抗冻基因,荒漠苔藓进化出耐旱基因,无需等待漫长的基因复制与改造,大大提升了适应效率。
3. 频繁的水平基因转移(HGT)影响苔藓植物的进化
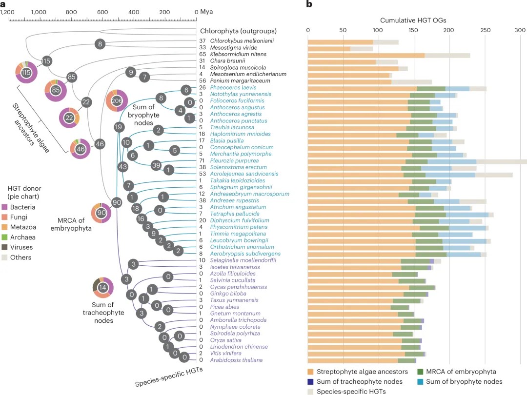
除了自己 “造基因”,苔藓还擅长从微生物那里 “借基因”—通过“水平基因转移(HGT)”将细菌、真菌、甚至病毒的基因 “搬” 到自己的基因组中,化为己用。研究发现:3.1 转移频率:平均单个苔藓物种拥有229个来自微生物的水平转移基因,比维管植物(163个)多40%。3.2 基因功能:这些HGT基因覆盖多种关键功能:抗病菌、抗虫、抗逆境等。3.3 整合机制:苔藓中水平转移基因常位于长末端重复序列(LTR)密集区,LTR元件促进HGT基因在基因组中整合、复制,进而稳定发挥功能。

a, 链型植物时序图(蓝色为苔藓植物,紫色为维管植物)上 HGT 事件数量。灰色圆盘中的数字表示在节点处重建的总 HGT。饼图说明了主要类别、选定的祖先节点和特定进化枝中假定的 HGT 供体的分布.
b ,每个采样物种中 HGT 直系群累积数量的条形图,每个条形分解为从祖先 HGT 获得的基因家族的比例。
02
—
讨论
研究对比苔藓与维管植物基因组发现:苔藓有更多独特和附属基因家族,基因家族多样性更高,但平均基因数更少,维管植物主要靠基因复制扩大家族。
苔藓独特基因多源于从头基因起源,这是其基因组多样化关键,且单倍体营养体让新基因易受选择、配子体全能性助其传播,固定效率高于维管植物。
水平基因转移(HGT)是苔藓新基因持续来源,近 70% HGT 家族属附属或独特类型,或因生殖系细胞易接触微生物。
文献来源:https://doi.org/10.1038/s41588-025-02325-9
更多生信课程:
如果觉得我的文章对您有用,请随意打赏。你的支持将鼓励我继续创作!