发现
问答
发起
提问
文章
文章
更多
专家
讲堂
话题
财富榜
商城
Toggle navigation
首页
(current)
问答
文章
视频课程
话题
商城
搜索
登录
注册
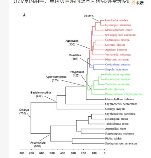
老师,下边这种物种之间的进化是一个基因和他的同源基因做出来的嘛,如果是基因家族的所有基因可以做这种物种进化嘛
同源基因
0 条评论
分类:
基因组学
请先
登录
后评论
默认排序
时间排序
1 个回答
omicsgene
- 生物信息
2020-04-20 18:21
擅长:重测序,遗传进化,转录组,GWAS
不同物种的进化树,应该是用单拷贝同源基因构建的额,你再看看图片出处的文献吧;
请先
登录
后评论
×
如果觉得我的回答对您有用,请随意打赏。你的支持将鼓励我继续创作!
您需要登录后才可以回答问题,
登录
或者
注册
关注
1
关注
收藏
0
收藏,
4140
浏览
super曼
提出于 2020-04-20 17:11
相似问题
转录组比对中,同源性很高的两个基因比对不正确
0 回答
您好我用OrthoVenn和拟南芥做同源比对,结果我应该下载哪一个去做string网站上的比对,构建ppi
1 回答
鉴定同源基因的orthoMCL和OrthoFinder在结果上有什么区别嘛?谢谢各位老师啦~
0 回答
请问怎么找不同棉花品种里面的直系同源基因?
1 回答
看到您发的文章《单拷贝直系同源基因构建系统发育树以及分歧时间》,还是有些不明白,单拷贝直系同源基因的序列那些数据应该如何处理?
2 回答
×
发送私信
发给:
内容:
×
举报此文章
垃圾广告信息:
广告、推广、测试等内容
违规内容:
色情、暴力、血腥、敏感信息等内容
不友善内容:
人身攻击、挑衅辱骂、恶意行为
其他原因:
请补充说明
举报原因: